(一) 走近人工智能(AI)
AI基础理论:了解人工智能的基本概念,包括机器学习、深度学习、神经网络、强化学习等。
技术原理:学习AI技术背后的数学和统计原理,如概率论、线性代数、优化算法等。
编程与算法:掌握AI相关的编程技能,学习如何实现和训练机器学习模型,包括常用的编程语言(如Python)和框架(如TensorFlow、PyTorch)。
数据处理:学习数据预处理、特征工程、数据可视化等技能,以便更好地理解和利用数据。
应用领域:探索AI在不同领域的应用,如自然语言处理、计算机视觉、语音识别、推荐系统等。
伦理与法律:理解AI技术的伦理问题,包括隐私保护、数据安全、算法偏见等,以及相关的法律法规。
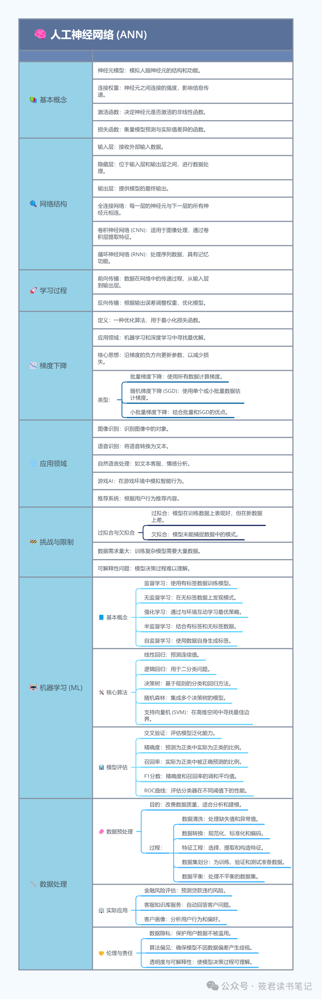
内容多,且杂,这里用思维导图进行标注学习。
本章节主要讲述人工智能神经网络与人工智能机器学习领域的概念、原理、应用领域,尤其是机器学习和数据处理部分能够帮我们了解到AI是怎么做到能够生成式输出、如何利用数据训练人工智能。
本章节可以回答如下问题
1、如何判断AI是否训练成功?
通过机器学习模型评估参数,交叉验证、精确度、召回率、F1分数、ROC曲线等参数来判断是否完成AI训练。
2、如何训练AI大模型?
需要对数据预处理,包括数据清洗、数据转换、特征工程、数据集划分、数据平衡等过程完成数据预处理来训练AI大模型。

返回:AI入门-第二课 走近人工智能、人工神经网络与机器学习
code/s?__biz=MzkwNjQyMjA3Ng==&mid=2247484029&idx=1&sn=7f980e30e84c423664f87e08774df1d5&chksm=c0e9f02ef79e79389fc1f3b87d4803ec39af1a33a03b93d84d17b1264c12dca5cdfc4229688e#rd